发布的《2025年群体智能与机器人协同应用研究报告》,报告中对群体智能技术与机器人协同应用的定义、特征、核心算法、核心价值、发展历程、技术架构及关键技术、技术趋势、面临的挑战、重点行业应用及供应商等进行了研究分析与梳理总结,重点行业包含智能仓储物流、表演娱乐、工业制造、消费服务、消防救援等。
群体智能(Swarm Intelligence, SI)又称集体智能(collective intelligence),是指通过多个智能体(如人类、机器、其他智能系统)的协作与资源整合,产生超出单个个体能力的智能表现的方法。其核心思想是通过整合群体中个体的知识、经验和判断力,实现更高效的问题解决、决策制定或创新。群体智能源于对生物群体行为的模拟,由大量简单个体通过局部交互、遵循简单规则,无需集中控制即可涌现出全局复杂智能行为的计算范式与智能模式,例如蚁群寻找最短路径、鸟群同步飞行等。
自然生物的群体智能行为

来源:网络、《2025年群体智能与机器人协同应用研究报告》
机器人协同是指多台同类型或不同类型的机器人,在统一的协同控制系统调度下,基于实时感知数据与预设规则,共同完成单一机器人无法独立实现的复杂任务,实现 “1+1>2” 的作业效果。这些机器人既可以是工业机械臂、AGV(自动导引车)等工业级设备,也可以是服务机器人、医疗机器人等民用设备。
群体智能技术是机器人协同应用的“协作大脑”,群体智能为多机器人系统提供了“如何高效协作”的核心逻辑,如①群体智能的分布式控制机制可避免 “单点故障”影响整体系统运行,提升协同鲁棒性;②群体智能的局部信息交互机制降低信息传输成本,机器人无需获取全局所有信息,仅通过与邻近机器人交换位置信息、任务状态,即可实现全局任务最优分配等。而机器人协同则是群体智能技术落地、解决复杂现实问题的关键场景,最后反哺优化群体智能技术。
群体智能与机器人协同可突破个体能力边界
与单体智能相比,群体智能与机器人协同可提升作业效率、拓展作业边界、增强系统容错性、降低成本与能耗。
群体智能与机器人协同应用核心价值

来源:佐思汽研《2025年群体智能与机器人协同应用研究报告》
单机智能核心是 “强化个体能力”,所有感知、决策、执行模块都集成在单个机器人上,依靠自身传感器(摄像头、雷达)和算法独立处理问题,无需依赖外部设备或其他机器人。群体智能与机器人协同的核心是 “优化群体效率”,多个机器人通过通信网络连接,分工配合完成单个机器人无法胜任的任务。每个机器人可能只负责部分工作,通过数据共享和任务分配实现 “1+1>2” 的效果。
群体智能与机器人协同相比单机智能的区别

来源:佐思汽研《2025年群体智能与机器人协同应用研究报告》
群体智能与机器人协同关键技术:任务分配、协同控制、实时通信
相比单体智能,群体智能与机器人协同关键技术主要围绕 “如何让多个个体形成高效、有序的整体” 展开,核心是解决任务分工、行为协调、信息共享三大难题,其中关键技术有:
1.动态任务分配与调度:单体智能只需 “自己决定做什么”,而协同系统需将复杂任务拆分成子任务,合理分配给每个机器人,同时应对任务变化,需要在不确定性环境中(如任务临时增减、机器人故障)持续调整分配方案,而非一次性静态指派;
2.路径规划与避障:多个机器人在同一空间作业时,容易出现路径冲突(如相撞)或资源争抢(如争抢同一个充电位),必须通过协同控制确保行为有序。避障策略通过路径规划算法为每个机器人规划不重叠的路径,或通过时间调度(如让机器人按顺序通过狭窄通道)避免冲突。在工业场景中,还会引入 “数字孪生” 技术,在虚拟环境中预演机器人运动,提前发现并解决冲突;
3.协同控制:包含运动同步控制、力/力矩协同控制,本质是让多个机器人在执行任务时,其位置、速度、力等状态参数按预设规律保持一致,以实现高效协作。协同控制围绕时间同步、轨迹同步、力/力矩同步等多个核心目标展开,确保协作的精准与稳定;
4.实时通讯:是实现机器人高效协作的基础,负责支撑设备之间、设备与系统之间的数据传输和交互,包含位置信息、任务进度、故障信息等。
群体智能与机器人协同技术架构

来源:佐思汽研《2025年群体智能与机器人协同应用研究报告》
群体智能与机器人协同应用:将普及到各行各业
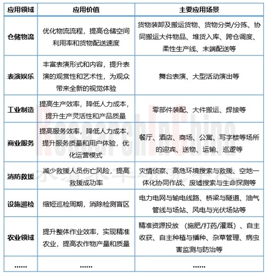
群体智能与机器人协同的应用涉及各行各业,含仓储物流、表演娱乐、工业制造、商业消费服务、消防救援、安全巡检、农业、医疗等。例如仓储物流的智能分拣与出入库、无人机表演、机器人舞台表演、制造业的协同装配、大型餐厅/酒店的餐饮协同配送、空-地协同救援等。
目前,群体智能与机器人协同在智能仓储物流领域的应用已经较为成熟,应用场景覆盖货物装卸及搬运货物、货物分类/分拣、协同搬运大件物品、堆货入库、跨仓调度、柔性生产线、末端配送等全部场景,例如海柔创新的HaiQ智慧仓储管理系统,通过料箱机器人、潜伏式AMR机器人、智能叉车机器人等多种设备,实现”货到人“的拣选,完成出入库、盘点、理货、搬运等协同作业。
海柔创新的HaiQ智慧仓储管理系统

来源:海柔创新
群体智能与机器人协同在无人机娱乐表演领域的应用趋于成熟,中国水平更是世界领先,表演场次与表演规模节节攀升,多次刷新吉尼斯世界纪录:
•2024年9月,大漠大智控在深圳以10197架无人机打破了 “单台电脑控制最多无人机同时升空” 和 “最多无人机组成的空中图案” 两项吉尼斯世界纪录;
•2025年4月,大漠大智控在越南纪念南方解放50周年庆典活动上以10518架无人机表演刷新了自己创下的“最多无人机组成的空中图案” 吉尼斯世界纪录;
•2025年6月,大漠大智控在重庆以11787架无人机再次刷新“最多无人机组成的空中图案” 吉尼斯世界纪录;
•2025年10月,高巨创新在湖南第十七届浏阳花炮文化节上成功挑战了两项吉尼斯世界纪录,以15947架无人机打破 “单台电脑控制最多无人机同时升空” 世界纪录,以发射 7496 枚烟花打破 “无人机在空中表演发射最多烟花” 世界纪录。
高巨创新在湖南浏阳成功挑战了两项吉尼斯世界纪录

来源:高巨创新
群体智能与机器人协同的应用已从 “单一形态机器人协同” 向 “多模态机器人协同”、从 “结构化场景” 向 “复杂动态场景” 跨越。未来,在5G/6G 通信、数字孪生、类脑计算等技术的加持下,群体智能与机器人协同将赋能各行各业,并实现更深度的规模化应用,无人工厂、无人餐厅、无人农场即将到来,推动社会生产生活方式变革。
群体智能与机器人协同的应用领域

来源:佐思汽研《2025年群体智能与机器人协同应用研究报告》
01 群体智能与机器人协同概述
1.1 群体智能与机器人协同介绍
1.1.1 群体智能技术源于对生物群体行为的模拟
1.1.2 群体智能技术的算法
1.1.3 遗传算法与群体智能结合解决复杂协作问题
1.1.4 群体智能技术的核心特征
1.1.5 群体智能是机器人协同应用的“协作大脑”
1.1.6 机器人协同核心价值是提升作业效率、拓展作业边界
1.1.7 机器人协同与单机智能的本质区别:通过协作突破个体能力边界
1.1.8 机器人协同应用的发展历程
1.2 群体智能与机器人协同关键技术
1.2.1 群体智能与机器人协同技术架构
1.2.2 群体智能与机器人协同关键技术:任务分配
1.2.3 群体智能与机器人协同关键技术:路径规划与避障
1.2.4 群体智能与机器人协同关键技术:协同控制
1.2.5 群体智能与机器人协同关键技术:通讯
1.2.6 群体智能与机器人协同系统软件架构
1.3 群体智能与机器人协同技术趋势
1.3.1 群体智能与机器人协同技术趋势:边缘计算的深化应用
1.3.2 群体智能与机器人协同技术趋势:融合大模型
1.3.3 群体智能与机器人协同技术趋势:跨模态协同
1.3.4 群体智能与机器人协同技术趋势:深化“人机融合”
1.4 群体智能与机器人协同发展面临的挑战
1.4.1 群体智能与机器人协同发展面临的挑战:硬件层面
1.4.2 群体智能与机器人协同发展面临的挑战:技术挑战
1.4.3 群体智能与机器人协同发展面临的挑战:实际应用与部署挑战
1.4.4 群体智能与机器人协同发展面临的挑战:人才层面
1.4.5 群体智能与机器人协同发展面临的挑战:安全挑战
1.4.6 群体智能与机器人协同发展面临的挑战:伦理与责任归属
1.4.7 群体智能与机器人协同发展面临的挑战:政策与标准
1.4.8 群体智能与机器人协同的标准化与平台化建设进程
1.5 群体智能与机器人协同技术的应用领域
02 群体智能与机器人协同在仓储物流领域的应用及供应商分析
2.1 基于群体智能的多机器人协同在仓储物流领域的应用
2.1.1 智能仓储行业产业链全景图
2.1.2 智能仓储行业发展历程
2.1.3 基于群体智能的多机器人协同应用多维度提升仓储物流效益
2.1.4 基于群体智能的多机器人协同在仓储物流领域的应用场景
2.1.5 基于群体智能的多机器人协同的智能仓储物流系统架构
2.1.6 基于群体智能的多机器人协同在仓储物流领域的应用案例
2.2 供应商分析-极智嘉科技 Geek+
2.2.1 极智嘉科技公司简介
2.2.2 极智嘉科技营收情况
2.2.3 极智嘉发展历程
2.2.4 极智嘉创始人团队背景
2.2.5 极智嘉公司股权结构
2.2.6 极智嘉科技机器人产品总览
2.2.7 极智嘉科技智能仓软件系统
2.2.8 极智嘉科技解决方案客户案例
2.2.9 极智嘉科技持续升级仓储自动化算法技术
2.3 供应商分析-快仓智能 Quicktron
2.3.1 快仓智能公司简介
2.3.2 快仓智能移动机器人硬件产品总览
2.3.3 快仓智能软件系统
2.3.4 快仓智能解决方案:QuickBin智能机器人解决方案
2.3.5 快仓智能解决方案:智能拣选
2.3.6 快仓智能解决方案:智能搬运
2.3.7 快仓智能客户案例
2.3.8 快仓智能海外布局
2.3.9 快仓智能与北自所签署了战略合作协议
2.3.10 快仓智能最新动态
2.4 供应商分析-海柔创新 Hai Robotics
2.4.1 海柔创新公司简介
2.4.2 海柔创新机器人产品总览
2.4.3 海柔创新HaiQ智慧仓储管理平台
2.4.4 海柔创新智能仓储解决方案:闪攀系统
2.4.5 海柔创新货箱到人自动化拣选解决方案
2.4.6 海柔创新超多形态混存拣选解决方案
2.4.7 海柔创新超高密度智能拣选解决方案
2.4.8 海柔创新产仓一体化解决方案
2.4.9 海柔创新各行业解决方案应用典型案例
2.5 供应商分析-迦智科技
2.5.1 迦智科技公司简介
2.5.2 迦智科技机器人产品总览
2.5.3 迦智科技智能仓储系统硬件产品
2.5.4 迦智科技智能物流仓储软件系统
2.5.5 迦智科技不同行业智能仓储解决方案应用案例
2.5.6 迦智科技合作伙伴
2.5.7 迦智科技最新动态
2.6 供应商分析-旷视科技 Megvii
2.6.1 旷视科技公司简介
2.6.2 旷视科技智慧物流硬件产品:3A
2.6.3 旷视科技仓储物流软件平台
2.6.4 旷视科技智慧物流仓储解决方案
2.7 供应商分析-昆船智能
2.7.1 昆船智能公司简介
2.7.2 昆船智能营收情况
2.7.3 昆船智能智能装备
2.7.4 昆船智能物流仓储软件及自动化控制系统
2.7.5 昆船智能智能物流系统产品
2.7.6 昆船智能物流仓储领域客户案例
2.7.7 昆船智能与昆明学院共建重点实验室
2.8 供应商分析-木蚁机器人
2.8.1 木蚁机器人公司简介
2.8.2 木蚁机器人核心技术
2.8.3 木蚁机器人智能搬运车产品
2.8.4 木蚁机器人物流中转仓解决方案
2.8.5 木蚁机器人商超配送仓解决方案
2.8.6 木蚁机器人制造业配件仓解决方案
2.8.7 木蚁机器人合作伙伴
03 群体智能与机器人协同在娱乐表演领域的应用及供应商分析
3.1 群体智能与机器人协同在无人机表演领域的应用
3.1.1 无人机集群表演简介
3.1.2 无人机集群表演产业链
3.1.3 无人机集群表演系统硬件架构
3.1.4 无人机集群表演核心发展趋势
3.1.5 无人机集群表演面临的挑战
3.1.6 无人机集群表演商业模式与市场规模
3.1.7 无人机集群表演领域的主要竞争企业
3.2 群体智能与机器人协同在舞台表演领域的应用
3.2.1 群体智能与机器人协同在舞台表演领域的应用概况
3.2.2 群体智能与机器人协同在舞台表演领域面临的应用挑战
3.2.3 群体智能与机器人协同在舞台表演领域的应用展望
3.2.4 群体智能与机器人协同在舞台表演领域的应用场景与案例
3.3 供应商分析-高巨创新
3.3.1 高巨创新公司简介
3.3.2 高巨创新产品与解决方案总览
3.3.3 高巨创新典型无人机表演项目
3.3.4 高巨创新表演型无人机产品
3.3.5 高巨创新无人机表演最新动态
3.4 供应商分析-大漠大智控
3.4.1 大漠大智控公司简介
3.4.2 大漠大智控无人机产品及应用场景概览
3.4.3 大漠大智控表演型无人机产品
3.5 供应商分析-千机科技
3.5.1 千机科技公司简介
3.5.2 千机科技无人机表演代表项目
3.5.3 千机科技C5智能无人机表演系统
3.6 供应商分析-一飞智控
3.6.1 一飞智控公司简介
3.6.2 一飞智控产品与解决方案总览
3.6.3 一飞智控无人机编队表演应用
3.6.4 一飞智控合作伙伴与最新发展动态
3.7 供应商分析-亿航智能
3.7.1 亿航智能公司简介
3.7.2 亿航智能无人机产品
3.7.3 亿航智能无人机飞行编队表演
04 群体智能与机器人协同在其它领域的应用及案例分析
4.1 群体智能与机器人协同在工业制造领域的应用
4.1.1 群体智能与机器人协同在工业领域应用概述
4.1.2 群体智能与机器人协同在工业领域发展历程
4.1.3 群体智能与机器人协同在工业领域产业链
4.1.4 群体智能与机器人协同在工业领域应用的典型场景
4.1.5 群体智能与机器人协同在工业领域的挑战及缓解策略
4.1.6 群体智能与机器人协同在工业领域的发展趋势
4.1.7 群体智能与机器人协同工业领域应用案例
4.2 工业制造供应商-优必选
4.2.1 优必选公司简介
4.2.2 优必选营收情况
4.2.3 优必选机器人产品总览
4.2.4 优必选发展战略与规划
4.2.5 优必选核心技术体系
4.2.6 优必选多机器人协同应用场景:智慧工厂
4.2.7 优必选合作伙伴
4.2.8 优必选最新动态
4.3 群体智能与机器人协同在消费服务领域的应用
4.3.1 群体智能与机器人协同在消费服务领域应用概述
4.3.2 群体智能与机器人协同在消费服务领域发展历程
4.3.3 消费服务机器人市场竞争格局及群体智能布局
4.3.4 群体智能与机器人协同在消费服务领域的挑战及缓解策略
4.3.5 群体智能与机器人协同在消费服务领域的发展趋势
4.3.6 群体智能与机器人协同在消费服务领域应用案例
4.4 消费服务领域供应商-云迹科技
4.4.1 云迹科技公司简介
4.4.2 云迹科技营收情况
4.4.3 云迹科技机器人产品概览
4.4.4 云迹科技多机器人协同应用场景:酒店
4.4.5 云迹科技合作伙伴
4.4.6 云迹科技最新动态
4.5 消费服务领域供应商-高仙机器人
4.5.1 高仙机器人公司简介
4.5.2 高仙机器人产品总览
4.5.3 高仙机器人核心技术:机器人技术
4.5.4 高仙机器人智能云平台
4.5.5 高仙机器人远程控制移动APP、全程无人化运行
4.5.6 高仙机器人商业服务清洁解决方案应用场景
4.5.7 高仙机器人商业服务清洁领域多机器人协同应用案例
4.6 消费服务领域供应商-擎朗智能
4.6.1 擎朗智能公司简介
4.6.2 擎朗智能机器人产品总览
4.6.3 擎朗智能解决方案:餐饮
4.6.4 擎朗智能解决方案:酒店
4.6.5 擎朗智能多机器人协同应用案例
4.6.6 擎朗智能合作伙伴
4.7 消费服务领域供应商-普渡科技
4.7.1 普渡科技公司简介
4.7.2 普渡科技机器人产品总览
4.7.3 普渡科技行业解决方案
4.7.4 普渡科技多机器人协同应用案例
4.7.5 普渡科技合作伙伴
4.7.6 普渡科技最新动态
4.8 消费服务领域供应商-优地机器人
4.8.1 优地机器人公司简介
4.8.2 优地机器人产品概览
4.8.3 优地机器人解决方案
4.9 群体智能与机器人协同在消防救援领域的应用
4.9.1 群体智能与机器人协同在消防救援领域应用概述
4.9.2 群体智能与机器人协同在消防救援领域发展历程
4.9.3 消防救援机器人主要竞争供应商
4.9.4 群体智能与机器人协同在消防救援领域的挑战及缓解策略
4.9.5 群体智能与机器人协同在消防救援领域的发展趋势
4.9.6 群体智能与机器人协同在消防救援领域应用案例
4.10 群体智能与机器人协同在设施巡检领域的应用
4.10.1 群体智能与机器人协同在设施巡检领域应用概述
4.10.2 群体智能与机器人协同在设施巡检领域发展历程
4.10.3 设施巡检机器人商业运营模式
4.10.4 设施巡检机器人供应商在群体智能与机器人协同方面的布局
4.10.5 群体智能与机器人协同在设施巡检领域的挑战及缓解策略
4.10.6 群体智能与机器人协同在设施巡检领域的发展趋势
4.10.7 群体智能与机器人协同在设施巡检领域的应用案例
4.11 群体智能与机器人协同在农业领域的应用
4.11.1 群体智能与机器人协同在农业领域应用概述
4.11.2 群体智能与机器人协同在农业领域发展历程
4.11.3 农业领域机器人供应商竞争策略
4.11.4 农业机器人供应商在群体智能与机器人协同方面的布局
4.11.5 群体智能与机器人协同在农业领域的挑战及缓解策略
4.11.6 群体智能与机器人协同在农业领域的发展趋势
4.11.7 群体智能与机器人协同在农业领域的应用案例