发布的《2025-2026年两轮车智能化及产业链研究报告》。本报告聚焦两轮车的智能化升级,对电动两轮车、摩托车的市场规模、竞争格局、产品智能化功能特点、厂商智能化策略、发展趋势等进行了分析研究。主要研究范围包括:
1.两轮车市场概况:电动两轮车、摩托车的产销量、竞争格局、行业政策等;
2.电动两轮车、摩托车厂商的智能化策略;
3.两轮车智能化产业链研究;
4.两轮车在动力系统、智能驾驶、通信系统、人机交互等方面的智能化发展趋势;
5.汽车厂商在两轮车领域布局研究等。
一、新国标推行,智能化成为两轮车竞争核心要素
2025年9月1日,新版《电动自行车安全技术规范》(GB17761-2024)正式实施。新国标将严格限制电动自行车的性能和时速。其中在智能化范畴上,要求电动自行车具备北斗定位、通信与动态安全监测功能。
新国标《电动自行车安全技术规范》条例变化

来源:佐思汽研《2025-2026年两轮车智能化及产业链研究报告》
在新国标的推动下,电动两轮车的智能化趋势迎来爆发。
1 案例一:雅迪
雅迪推出多款新国标电动自行车新品,包括雅迪毛豆、C09、C12、C18等车型。新国标车型100%搭载智能防盗系统与APP互联功能,部分中端车型还新增了防侧滑、坡道辅助等智能安全配置。
以雅迪C12车型为例,该车搭载北斗定位系统,精度达10米,基于精准定位功能实现电子围栏与骑行轨迹查询,防止车辆丢失被盗。用户可通过蓝牙连接“雅迪智行”App,通过App实现智能控车、智慧导航、远程查看车辆状态、一键寻车、预设电子围栏、异动报警等智能化功能。此外,该车还搭载了多项实用技术,TCS防侧滑系统、HDC陡坡缓降功能,提升用户行车安全性。

图源:雅迪
2 案例二:九号
九号推出多款新国标车型,包括Mmax2系列、Fz系列等。
以Mmax2系列中机械师Mmax2 130p为例,该车在智能化配置上搭载18项功能,具备北斗卫星、GPS+基站三重精准定位,可智能防盗、AHRS姿态感应防盗、黑匣子+事故主动求救、远程开关机+控车、驻车感应2.0、乘坐感应2.0、BMS 6.0智能电池管理系统等。用户可通过“九号出行”App查看车况信息、车辆定位、骑行轨迹等。
智驾方面,采用RideyFUN智驾系统,搭载5英寸TFT彩屏,集成多种车辆功能控制选项,可通过OTA无线升级不断获得新功能,如听歌、导航、通话等。

图源:九号
3 案例三:爱玛
爱玛推出多款新国标电动车,包括爱玛元宇宙 Play、爱玛元宇宙 Lite 2.0、爱玛棒棒糖、爱玛酷骑S、爱玛小金豆等车型。
爱玛新国标车辆搭载全时护GPS+北斗定位系统、支持智能APP互联、无感解锁、TCS防侧滑、边撑感应控车等功能。
另外,2025年3月,“爱玛出行”App v5.1.0正式上线,推出玛小爱AI智能体,接入百度千帆、DeepSeek等核心AI平台。玛小爱将接入更多智能生态,包括AI语音、AI控车、AI导航、AI图文创作、智慧家庭、本地生活推荐等。
2025年5月,爱玛与火山引擎签署AI深度合作协议。在智能电动车应用场景上,“玛小爱智驾”将深度洞察用户意图,预判场景化需求,为用户提供AI语音交互、智能路径规划、车辆健康检测等功能,让用户轻松实现对车辆的智能控制。


图源:爱玛
电动两轮车智能化汇总表(部分)

来源:佐思汽研《2025-2026年两轮车智能化及产业链研究报告》
二、汽车厂商采用多种方式进军两轮车领域
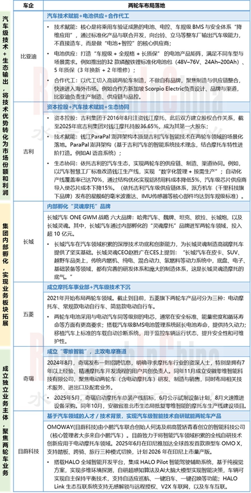
对于汽车厂商而言,进入两轮车领域不仅是产品线的延伸,也是能构建“全场景出行解决方案”的战略举措。作为短途通勤刚需,两轮车能完美覆盖“最后 1-3 公里”、“日常通勤” 等场景。汽车厂商可以基于自身品牌信任度,直接触达自有存量用户,扩大品牌的出行场景覆盖。另外,智能电动汽车的核心“三电”(电池、电机、电控)和智能化技术,在经过车规级验证后,应用到两轮车领域也具备天然的技术优势和可靠性背书。
报告中对进军两轮车领域的汽车厂商布局路线进行梳理可划分为以下几种:
01 “汽车级技术+生态输出,将技术优势转化为市场份额和利润”
以比亚迪、吉利汽车为例:
比亚迪进军两轮车领域的核心逻辑是通过将乘用车验证成熟的电池、电控、车规级 BMS 与安全体系“降维应用”至电动两轮车上,为两轮车厂商提供“车规级 + 全规格 + 长质保” 的电池产品。比亚迪本身不研发电动两轮车产品。
吉利汽车则是采取“资本控股”形式,通过战略注资钱江摩托,向其输出汽车级智能化技术与成熟供应链体系,借此完成在两轮车赛道的深度布局。
02 “集团内部孵化两轮车品牌,实现业务板块拓展”
以长城、五菱汽车为例:
长城内部孵化“灵魂摩托”品牌,基于长城汽车自身在汽车领域积累的深厚技术功底和创新能力,为长城灵魂提供制造高端摩托车的坚实基础。
五菱汽车选择成立摩托车事业部,并将汽车级电芯技术、BMS电池管理系统以及车载自动诊断系统应用于两轮车产品上,提升产品竞争力。
03 “成立独立业务主体,聚焦两轮车业务”
以奇瑞、目蔚科技为例:
2024年11月,安徽零维智能科技有限公司正式成立,由奇瑞控股集团副总经理、奇瑞股份执行副总经理、奇瑞新能源总经理——鲍思语担任公司董事长。零维智能聚焦电动两轮车(含电动摩托车)研发、制造与销售,同时布局相关技术服务、进出口及配套业务。
目蔚科技是一家全新智能科技公司,公司核心管理层大多来自小鹏汽车。其中公司法人为小鹏汽车前副总裁矫青春,监事为小鹏汽车联合创始人何涛。目蔚科技致力于将智能汽车领域积累的全栈自研技术创新应用于电动摩托车。2025年6月在印尼雅加达全球首发首款原型车 OMO X。
汽车厂商进军两轮车领域布局方式

来源:佐思汽研《2025-2026年两轮车智能化及产业链研究报告》
前言
01 两轮车行业的市场概况
1.1 电动两轮车
电动两轮车定义
电动两轮车发展历程
电动两轮车使用场景
全球及中国电动两轮车竞争格局
电动摩托车竞争格局
电动两轮车厂商财务情况
电动两轮车厂商投资情况
中国电动两轮车行业发展相关政策
中国电动自行车新国标
中国电动两轮车新旧国标对比
电动自行车用锂离子蓄电池安全技术规范
中国电动两轮车行业规范
1.2 摩托车
摩托车的定义及分类
全球摩托车竞争格局(1)
全球摩托车竞争格局(2)
中国摩托车竞争格局
中国摩托车行业发展相关政策
02 两轮车智能化发展方向及趋势
2.1 两轮车智能化概念
2.2 两轮车智能化发展历程
2.3 两轮车智能化现状
2.4 两轮车智能化标准
两轮车智能化测评体系
两轮车智能化分级团体标准
两轮车其他智能化分级标准(1)
两轮车其他智能化分级标准(2)
两轮车其他智能化分级标准(3)
2.5 两轮车品牌智能化情况
两轮电动车主要品牌技术研发投入方向总结
品牌专利情况:专利总量
品牌专利情况:申请趋势
品牌专利情况:专利质量
品牌专利情况:专利有效性
电动两轮车智能化水平分析:按系统
电动两轮车智能化水平分析:按品牌
电动两轮车智能化水平分析:按产品
2024年各品牌智能化对比
2.6 两轮车智能化产业链
2.7 两轮车动力系统发展趋势
趋势一:氢能两轮车量产应用加速推进
趋势二:固态电池步入量产与示范应用
趋势三:锂电巨头四轮到两轮跨界布局
2.8 两轮车智能驾驶系统发展趋势
两轮骑行辅助系统厂商布局情况
毫米波雷达在两轮车领域的应用
趋势一:更高级别的自动驾驶辅助功能探索
趋势二:头部品牌推动“无人骑行”从概念走向现实
2.9 两轮车智能仪表发展趋势
两轮车仪表系统
两轮智能仪表的技术壁垒
趋势一:传统机械仪表正逐渐被TFT智能液晶仪表取代
趋势二:软件生态是智能仪表的灵魂与未来
趋势三:两轮车智能仪表正逐步向“域控制器”演进
2.10 两轮车通信系统发展趋势
摩托车通信架构
摩托车通信架构安全挑战
两轮车智能网联系统布局情况
趋势一:T-Box接连上车,赋能智能车机
趋势二:T-Box未来将演进为“域控”系统,两轮车智能网联走向真智能
2.11 两轮车人机交互系统发展趋势
趋势一:AI 交互
趋势二:HUD 交互
趋势三:灯光交互
趋势四:手势识别
2.12 其他趋势
03 全球两轮车市场销量
3.1 全球两轮车市场
全球两轮车市场情况
全球摩托车销售情况
摩托车海外市场特点总结
摩托车海外市场空间
2024年全球主要摩托车市场保有量测算
2025-2028年海外主要摩托车市场销量预测
2025-2028年海外大排量摩托车销量预测
3.2 中国两轮车市场
中国电动两轮车市场情况
中国电动摩托车市场情况
中国电动两轮车出口情况
中国两轮电动车品牌出海策略
中国摩托车整体产销情况
中国摩托车细分市场:燃油摩托车
中国摩托车细分市场:两轮与三轮摩托车
中国摩托车细分市场:二轮燃油摩托车
中国摩托车细分市场:各车型摩托车
中国摩托车细分市场:各排量摩托车
中国摩托车细分市场:大排量摩托车
中国摩托车出口情况
3.3 东南亚两轮车市场
东南亚两轮车市场情况
东南亚两轮车市场主要品牌
中国两轮车在东南亚市场的产品特征
东南亚两轮车业务模式
3.4 印度两轮车市场
印度两轮车电动化进程
印度两轮车市场情况
印度两轮车市场竞争格局
印度电动两轮车推广政策
印度电动两轮车影响因素
印度电动两轮车产品特点
04 电动两轮车企业智能化
4.1 新日股份
新日股份公司简介
新日股份营收情况
新日智能化倾向和代表车型
新日智能化功能汇总
新日股份动力系统
新日股份电源系统
新日股份智驾平台
新日股份智慧系统
新日股份智能AI语音头盔
新日股份合作情况(1)
新日股份合作情况(2)
4.2 雅迪
雅迪公司简介
雅迪营收情况
雅迪智能化倾向和代表车型
雅迪增程系统
雅迪安全系统
雅迪舒适系统
雅迪智能系统
雅迪能源系统
雅迪钠电池布局
雅迪智慧系统
雅迪手机APP
雅迪AI智慧语音助手
雅迪蓝牙头盔
雅迪供应商及合作动向
4.3 爱玛
爱玛公司简介
爱玛营收情况
爱玛智能化倾向和代表车型
爱玛智能化重点布局
爱玛智能化平台
爱玛智能模块
爱玛手机APP
爱玛其他智能化功能
爱玛S1智行头盔
爱玛智能化合作动态
4.4 小牛
小牛公司简介
小牛营收情况
小牛智能化倾向和代表车型
小牛长续航科技
小牛数据分析能力
小牛一步启停功能
小牛智能安防功能
小牛个性化定制功能
小牛家庭账户体系
小牛整车健康管家
小牛防范错判机制
小牛OTA功能
小牛骑行辅助系统
小牛双向灵犀转把&自适应陡坡缓降
小牛合作动态
4.5 九号
九号公司介绍
九号营收情况
九号发展历程
九号产品布局
九号重点研发方向和智能化代表车型
九号核心技术
九号智能功能
九号智能化规划
九号公司真智能3.0技术
九号操作系统
九号智能车机系统
九号智能防盗系统
九号仪表系统
九号智控系统
九号手机APP功能
九号智能灯光系统
九号长续航系统
九号电池系统
九号智能BMS电池管理系统
九号OTA升级系统
九号合作与供应商
4.6 台铃
台铃公司简介
台铃重点研发方向和智能化代表车型
台铃智能化功能汇总
台铃智驾系统
台铃增程系统
台铃电池产品
台铃电机产品
台铃增程系统
台铃无线充电技术
台铃其他智能化技术
台铃手机APP
4.7 绿源
绿源公司简介
绿源营收情况
绿源发展历程
绿源产能布局
绿源智能化倾向和代表车型
绿源智能化功能汇总
绿源产品布局汇总
绿源产品布局
绿源全场景技术系统布局
绿源液冷动力系统
绿源电池养护系统
绿源智慧交互系统
绿源固态电气系统
绿源安全驾驶系统
4.8 猛犸
猛犸公司简介
猛犸智能换电业务
猛犸手机APP
猛犸防盗&OTA升级系统
4.9 蓝鲨
蓝鲨公司简介
蓝鲨智能中控系统
蓝鲨智能驾驶辅助系统
蓝鲨智能车机系统ArkRide OS
蓝鲨BMS智能电源管理系统
蓝鲨智能换电系统
蓝鲨智能传感器
蓝鲨防盗系统
蓝鲨模拟引擎音&AI里程预估
蓝鲨手机APP
蓝鲨电动两轮车智能化应用(1)
蓝鲨电动两轮车智能化应用(2)
蓝鲨最新合作动态(1)
蓝鲨最新合作动态(2)
4.10 小刀
小刀公司简介
小刀航天动力系统
小刀智能补电系统(ACS)
小刀智能功能简介(1)
小刀智能功能简介(2)
小刀手机APP:小刀智行
小刀新国标电动两轮车产品矩阵
小刀新国标电动两轮车:无极
4.11 大疆
大疆进入电动两轮车市场
大疆Avinox电助力系统
多家品牌搭载DJI Avinox 系统
大疆电动两轮车Amflow PL(1)
大疆电动两轮车Amflow PL(2)
4.12 Ola Electric
OLA 技术研发规划及产品矩阵
OLA 芯片计划
OLA 电池计划
OLA 第三代电动两轮车平台
OLA 电动两轮车平台对比
OLA 正式进军电动摩托车领域
OLA 全新电动两轮车产品:S1 Pro Sport
OLA Diamondhead 电摩智能化功能设计
4.13 电动两轮车智能化汇总(1)
4.13 电动两轮车智能化汇总(2)
4.13 电动两轮车智能化汇总(3)
05 摩托车企业智能化
5.1 BMW Motorrad
公司简介
BMW Motorrad 互联系统
ADAS功能介绍:防抱死制动系统ABS
ADAS功能介绍:弯道防抱死制动系统ABS Pro
ADAS功能介绍:ACC、DCC
ADAS功能介绍:ASC、DBC、DTC
ADAS功能介绍:ESA 、MSR、TPC、电子快排、ACC
ADAS功能介绍:自适应大灯、FCW、SWW、HSC、无钥匙启动、SOS
宝马电动摩托车全新智能化技术应用
宝马智能穿戴产品(1):ConnectedRide智能眼镜
宝马智能穿戴产品(2):AR摩托车头盔
5.2 本田摩托
公司简介
本田摩托发展历程
本田摩托产品矩阵
本田技术:Riding Assist车辆主动平衡辅助系统
本田技术:IMU 惯性测量单元
本田技术:CBS前后联动刹车系统
本田技术:ldling Stop+ACG 怠速启停系统+静音启动系统
本田技术:Smartkey智能钥匙
本田技术:仪表盘与智能系统
本田技术:DCT技术&上坡起动辅助系统
本田技术:Honda RoadSync 智联
本田技术:安全气囊
本田技术:“双目摄像头”系统
5.3 铃木摩托
公司简介
铃木智能骑行系统Suzuki Intelligent Ride System (SIRS)
铃木智能骑行系统详细介绍
铃木智能互联Suzuki Ride Connect-E App
5.4 川崎
公司简介
川崎科技:引擎管理技术
川崎科技:车架管理技术
川崎摩托车人工智能Rideology
川崎联合博世开发摩托ARAS主动安全
Ninja H2 SX 骑行辅助功能展示(1)
Ninja H2 SX 骑行辅助功能展示(2)
Ninja H2 SX 骑行辅助功能展示(3)
Ninja H2 SX 骑行辅助功能展示(4)
川崎摩托车 AI 语音助手
川崎新混动专利
5.5 杜卡迪
公司简介
杜卡迪电控系统配置情况
杜卡迪核心技术介绍(1)
.............
杜卡迪核心技术介绍(6)
5.6 比亚乔
公司简介
比亚乔 Piaggio 产品矩阵
比亚乔 Piaggio 智能化应用:Piaggio 1 系列
比亚乔 Vespa 产品矩阵
比亚乔 Vespa 智能化应用:Vespa GTS SuperTech 300
宗申·比亚乔产品布局
宗申·比亚乔智能化应用
5.7 春风
公司简介
春风电动车智能平台:“C-LINK”犀灵
春风摩托车智能穿戴
阿里云物联网平台助力春风摩托车网联化、智能化全面升级
春风高端电摩电自品牌:极核
极核2025全系车型
极核2025全系车型智能化配置
极核智能化功能介绍
极核智能化倾向和代表车型
5.8 钱江
公司简介
钱江摩托智慧工厂正式投产
钱江ParaPal澎湃智能架构
钱江ParaPal澎湃智能 2.5
钱江摩托车智能化布局
QJ PILOT智能AI骑行辅助系统
钱江电动两轮车智能化
钱江智行APP
5.9 宗申
公司简介
宗申业务布局
宗申赛科龙FEEL FUN非凡智能系统
非凡驾控(1)
非凡驾控(2)
非凡动力
非凡互联
赛科龙APP
赛科龙智能化应用
森蓝品牌的智能化(1)
森蓝品牌的智能化(2)
森蓝品牌的智能化(3)
森蓝智能化应用
5.10 隆鑫
公司简介
隆鑫无极品牌的车机系统“极屿OS”(1)
隆鑫无极品牌的车机系统“极屿OS”(2)
无极车型智能化功能&极屿OS 2.0
极屿OS深度融合DeepSeek 大模型
隆鑫电动摩托车品牌:茵未BICOSE
茵未智能控制聚合体
茵未品牌智能化介绍(1)
茵未品牌智能化介绍(2)
茵未品牌智能化介绍(3)
茵未搭载全场景生态AI车机系统极屿OS
隆鑫钛极业务布局
钛极产品介绍
5.11 大长江
公司简介
大长江智能化应用(1)
大长江智能化应用(2)
大长江智能化应用(3)
06 两轮车智能化产业链公司
6.1 宁德时代
公司简介
宁德时代两轮车业务布局历程
新能安发布“两轮出行全场景动力解决方案”
新能安微型车解决方案(1):电动摩托车电池产品
新能安微型车解决方案(2):电动自行车电池产品
新能安微型车解决方案(3):城市换电电池产品
6.2 移为通信
公司简介
两轮车IoT智能终端产品汇总
多功能电动两轮车 IoT 智能终端 SC300
E-bike IoT智能终端 SC350MG(可用于电动两轮车)
摩托车4G IoT 智能终端 MT105
摩托车智能终端 GMT200
适配「新国标」电动车基础型智能终端 SC01C
推出4G车载智能终端 GV75CG
6.3 蓝星科技
公司简介
两轮车核心技术:以TD X-OS Connectivtiy为底座构建智能网联生态系统
两轮车核心技术:TD X-OS 嵌入式操作系统
两轮车核心技术:TD GUI-Engine 嵌入式图形开发引擎
两轮车核心技术:TD Realizer嵌入式图形界面设计工具
两轮车核心技术:TD ScreenLink 手机互联技术
两轮车云服务平台框架
两轮车云服务平台:智能骑行App
两轮车智能终端产品矩阵
电动摩托车解决方案:智能互联TFT仪表方案
电动摩托车解决方案:智能全屏导航TFT仪表方案
电动摩托车解决方案:智能记录仪导航TFT仪表方案
小排量摩托车解决方案:TFT互联仪表方案
小排量摩托车解决方案:智能互联TFT仪表方案
小排量摩托车解决方案:智能记录仪导航TFT仪表方案
6.4 华为
华为鸿蒙系统与多家两轮车厂商合作
华为生态伙伴——软通动力,依托鸿蒙系统打造“轻型电车解决方案”
软通动力依托鸿蒙系统打造“二轮车机智能化方案”
6.5 雅迅智联
公司简介
雅迅智联两轮车业务布局:电自智能配套基地正式启动
雅迅智联两轮车核心产品矩阵
6.6 鸿泉物联
公司简介
鸿泉物联两轮车核心解决方案:摩贩(MFAN)
鸿泉物联两轮车相关产品
6.7 涂鸦
公司简介
涂鸦智能户外出行方案优势
涂鸦提供联网模组
涂鸦出行App&出行 SaaS
涂鸦推出“低碳运动方案”
涂鸦推出“智能短途出行解决方案”
涂鸦 & 绿能合作:智慧电动两轮车解决方案
涂鸦合作案例:黑骑士
6.8 思必驰
公司简介
思必驰核心技术(1)
.............
思必驰核心技术(4)
思必驰电动车智能化解决方案框架
思必驰两轮车专用智能仪表
两轮车软硬一体化解决方案
思必驰智能头盔模组方案
6.9 赛轮思
公司简介
赛轮思Cerence Ride两轮车平台
赛轮思两轮车合作动态
6.10 四维图新
四维图新及子公司简介
四维图新发布“两轮车智能化解决方案”
杰发科技AC8257 Android智能网联融合仪表方案
杰发科技两轮车合作动态
6.11 海凌科电子
海凌科电子公司介绍
海凌科两轮车雷达产品:HLK-LD2451
6.12 维度视界
公司简介
头盔智能HUD产品简介:MOTOEYE M3 & M3S
MOTOEYE M3S 功能特点
头盔智能HUD产品简介:MOTOEYE M6 & M6 SE
MOTOEYE M6 & M6 SE 特色功能(1)
.............
MOTOEYE M6 & M6 SE 特色功能(5)
MOTOEYE M6系列新增智能胎压监测模块
6.13 SHOEI
公司简介
SHOEI 首款智能头盔:Opticson
SHOEI 首款完全集成AR功能头盔:GT-Air 3 Smart
6.14 博世
公司简介
博世两轮车业务重要发展历程
博世高级骑行辅助系统 ARAS(1)
博世高级骑行辅助系统 ARAS(2)
博世两轮车防抱死系统ABS
博世摩托车车身稳定控制MSC
MSC附加功能:防后翘起控制&弯道牵引力控制
MSC附加功能:防翘头控制&斜坡平衡控制
MSC附加功能:起步控制、弯道扭矩牵引力控制、后轮侧滑控制、转向电子联合控制
博世雷达辅助系统
博世两轮车电驱系统解决方案
博世两轮车中央网关
博世两轮车车辆互联系统
博世推出电动自行车电池防盗锁
6.15 大陆
公司简介
大陆高级骑行辅助系统ARAS
ARAS系统硬件:毫米波雷达
大陆ABS制动防抱死系统
大陆人机交互界面
双电机控制器&物联网网关
车身控制单元&声学车辆警报系统 (AVAS)
07 汽车厂商跨界布局两轮车领域
7.1 比亚迪
公司简介
比亚迪两轮车业务布局历程
比亚迪两轮车核心技术/产品:锂电池
比亚迪两轮车合作动态(1)
比亚迪两轮车合作动态(2)
比亚迪两轮车合作动态(3)
7.2 吉利
吉利两轮车业务布局(1)
吉利两轮车业务布局(2)
7.3 长城
长城灵魂公司简介
长城灵魂全国布局
长城灵魂核心技术源分析
长城灵魂车型配置
7.4 奇瑞
奇瑞汽车两轮车业务布局
奇瑞汽车两轮车业务布局动向
奇瑞两轮车战略定位
7.5 五菱
五菱两轮车业务布局历程
五菱两轮车技术源分析
7.6 目蔚科技
公司简介
目蔚科技原型车 OMO X介绍
目蔚科技两轮车技术源分析