2026年初,汽车行业经历了一场战略重心转移,特斯拉、理想、现代、吉利、奇瑞、小鹏等主流车企大举进入AI领域,“物理AI”成为近期汽车新技术监测中的高频词。
物理AI是指能够理解现实世界并与之进行交互的AI模型,是一种“使自主机器(如机器人、自动驾驶汽车等)在真实物理世界中感知、理解和执行复杂操作”的技术。
英伟达CEO黄仁勋将AI的演进分为四个阶段:感知AI、生成AI、代理AI、物理AI。他认为,物理AI的核心在于“AI与物理世界的融合”,其关键是让AI系统理解并应用重力、摩擦、材料特性等物理规律,实现从虚拟智能到实体执行的跨越。
AI演进阶段

来源:公开资料
案例一:特斯拉重心转向AI与机器人
2026年1月28日,在2025年四季报和电话会议上,马斯克做出了一个极具信号意义的举措:停产特斯拉Model S/X,将产线转用于建立人形机器人Optimus的生产线,这代表着特斯拉制造重心的彻底转移。
马斯克认为“2026年将是巨大的投资年”,资本支出预计将超过200亿美元,大部分项目聚焦于物理AI领域,例如Cybercab(自动驾驶出租车)工厂和Optimus机器人工厂。

来源:佐思汽研《车载手机无线充电趋势研究——汽车新技术月度监测与分析报告2026年2月期》
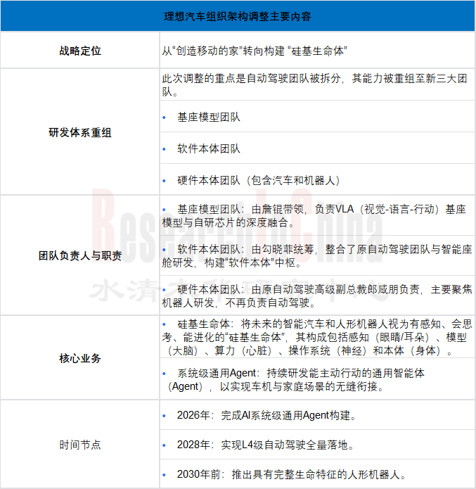
案例二:理想汽车组织架构大调整,以"硅基生命"重构AI战略
2026年1月末,理想汽车进行了史上最大规模的组织架构调整,以“构建硅基生命”为终极目标,重新定义公司进化路径。
李想认为,2026年是AI头部公司入局的最后窗口期,必须加速启动机器人业务。其终极目标是构建一个服务于家庭场景、能够自我进化、跨场景服务的“硅基家人”。

来源:佐思汽研《车载手机无线充电趋势研究——汽车新技术月度监测与分析报告2026年2月期》
案例三:现代汽车发布AI机器人战略
2026CES上,现代汽车集团发布AI机器人战略,主题为“Partnering Human Progress”,旨在推动人工智能与机器人技术从实验阶段迈向制造、物流及出行领域的规模化工业部署。

来源:佐思汽研《车载手机无线充电趋势研究——汽车新技术月度监测与分析报告2026年2月期》
未来将有更多车企进入物理AI领域,这已经成为汽车行业一大发展趋势。车企扎堆布局物理AI,主要逻辑在于从智能汽车到智能机器人的能力迁移。参考高通的业务逻辑,车企转向物理AI,能够把在汽车辅助驾驶中已经高度成熟的能力,迁移到机器人系统中,包括多传感器融合、定位与建图、AI 规划与控制等,使物理AI智能体的能力在非结构化环境中稳定运行。
高通的物理AI业务逻辑

来源:公开资料
01 车载手机无线充电趋势研究
1.1 车载无线充电技术路线
车载无线充电功能简介
车载手机无线充电发展历程
无线充电技术路线
无线充电技术路线对比
新技术展望
1.2 无线充电协议
Qi协议
Qi2.2认证的车载无线充
Qi认证数量统计
安全芯片Qi认证
无线充电私有协议
磁吸协议对比:Qi & MagSafe
1.3 主机厂无线充电总结
主机厂自主开发的无线充电技术
各主机厂车型无线充电功能对比
10款车型手机无线充电性能对比
1.4 车载手机无线充电专利
车载无线充电专利数量
供应商专利数量排名
主机厂专利数量排名
车载无线充电特色专利1
车载无线充电特色专利2
车载无线充电特色专利3
车载无线充电特色专利4
车载无线充电特色专利5
车载无线充电特色专利6
车载无线充电特色专利7
车载无线充电特色专利8
1.5 车载手机无线充电发展趋势
发展趋势1
发展趋势2
发展趋势3
发展趋势4
02 汽车领域技术动向
2.1 智能座舱新技术动向
福耀汽车玻璃新技术:夹层玻璃具低透隔热及特定光学性能
汽车PHUD挡风玻璃黑边反射区域四种技术方案
中国研究团队提出用于车载抬头显示器的高效全息解决方案
科思创光学薄膜创新应用
宝马申请酒精探测智能钥匙专利
韩国SK电讯推出新一代车载人工智能体
安道拓发布模块化座椅解决方案ModuTec
2.2 智能驾驶新技术动向
LOFIC技术在纯视觉自动驾驶系统中的优势
微型反射镜实现车载激光雷达突破
法雷奥与 Natix 联手开发自动驾驶汽车专属开放 AI 模型
法雷奥与Kapsch合作推出V2X收费解决方案
四电机平台赋能城市领航
2.3 车身/底盘/网络通信新技术动向
全新奥迪Q3搭载ZKW的 Micro LED数字大灯
UNIST研发耐高温柔性射频开关,有望用于6G及自动驾驶
爱立信将于2026Q1推出5G-A定位产品
英特尔全球首发300mm氮化镓
2.4 能源/动力/其他新技术动向
蜂巢能源全球首创固态电解质转移技术
宁德时代推出“超混电池”
马斯克大圆柱电池量产,独家专利破解量产难题
万向一二三股份公司推出全球最薄电池极片
马自达将内燃机打造成二氧化碳收集器
用于芯片冷却的新材料:三维互联孔隙结构玻璃纤维膜
5种驱动电机定子绕组技术性能对比
03 汽车关联领域技术动向
Gartner发布2026十大技术趋势
特斯拉重心将转向AI与机器人
SpaceX申请部署100万颗卫星
SpaceX与特斯拉布局200GW地面光伏和太空光伏产能
中国向ITU申报20万颗卫星
理想汽车组织架构大调整:以"硅基生命"重构AI战略,人形机器人成新战场
Neuralink将在2026年量产脑机接口设备
04 论文及专利扫描
上海理工&中科大:全新全息显示方案
中国科学院:钠离子电池正极材料取得新进展
中科大:全固态锂电池方案,使电解质成本降低20倍
清华大学:柔性热敏阵列传感器,有望用于健康监测
美国加州理工学院:可穿戴柔性传感器最新突破
中科院长春应化所:可穿戴汗液电化学生物传感器
同济&港大:扩散轨迹规划新方案
复旦团队:世界首款纤维芯片问世
希伯来大学:用3D打印造出可调色、贴于窗户和柔性表面的太阳能电池
05 展会新技术跟踪——2026CES
2026CES概况
5.1 物理AI成热词
汽车AI演进过程
案例1:英伟达物理AI产品
案例2:高通物理AI产品
案例3:现代汽车物理AI产品
5.2 机器人产业链逐渐完善
CES上的机器人汇总
CES上的机器人产品1
CES上的机器人产品2
CES上的机器人产品3
CES上的机器人产品4
CES上的机器人产品5
CES上的机器人产品6
CES上的机器人产品7
CES上的机器人产品8
CES上的机器人产品9
CES上的机器人产品10
CES上的机器人产品11
CES上的灵巧手
CES上的机器人传感器
机器人新型传感器1
机器人新型传感器2
机器人新型传感器3
5.3 L4级 Robotaxi接近量产
CES上的Robotaxi
案例1
案例2
5.4 主流芯片企业抢滩跨域融合
CES上的跨域融合方案
案例1
案例2
案例3
案例4
案例5
5.5 汽车走向全域AI
CES上的全域AI方案
案例1
案例2
案例3
案例4
案例5
案例6
5.6 VLA加速汽车智能化
CES上的VLA方案
案例1:英伟达推出面向自动驾驶的开源VLA
案例2:吉利汽车发布WAM世界行为模型
5.7 汽车AI Box将迎来规模化量产
CES上的AI Box产品
AI BOX新产品1
AI BOX新产品2
AI BOX新产品3
AI BOX上车案例1
AI BOX上车案例2
AI BOX上车案例3
5.8 AI眼镜性能提升,将成为新的智能交互入口
CES上的AI眼镜特点
CES上的AI眼镜产品