中国智能汽车多项强制性标准将功能安全要求从推荐性升级为强制性准入条件
2026年,中国密集出台并推进多项智能汽车强制性国家标准,全面强化了功能安全(FuSa)与预期功能安全(SOTIF)要求,为智能汽车划定了明确的安全底线。
2026年中国主要功能安全相关的汽车强制性标准

来源:佐思汽研《2026年汽车功能安全与预期功能安全研究报告》
如2025年9月,工信部发布《智能网联汽车组合驾驶辅助系统安全要求》征求意见稿,是中国首个针对 L2 级驾驶辅助系统的强制性国家标准,指出组合驾驶辅助系统的功能安全要求和预期功能安全要求应符合GB/T 34590(所有部分)、GB/T 43267的适用要求。并通过附录C和附录D对组合驾驶辅助系统功能安全与预期功能安全提求进行说明。根据标准,组合辅助驾驶法规首次将功能安全要求从推荐性标准升级为强制性准入条件。主流车企在开发 L2及L2 +及以上产品时,已普遍将 ISO 26262 功能安全要求作为标配,以满足当前监管要求和未来的合规预期。
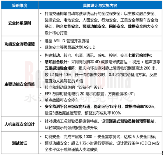
L3级自动驾驶系统功能安全与预期功能安全设计策略
2026年2月,工信部发布《智能网联汽车 自动驾驶系统安全要求》征求意见稿,将代替GB/T 44721—2024《智能网联汽车 自动驾驶系统通用技术要求》成为首部针对L3级和L4级自动驾驶系统的强制性国家标准,标准对智能网联汽车自动驾驶系统的技术要求、保障要求、同一型式判定,描述了相应的保障要求检验、安全档案检验和确认性试验等方法。对L3/L4级自动驾驶系统相关危害功能安全目标作出明确要求。
L3级 ADS 相关危害的功能安全目标要求

来源:佐思汽研《2026年汽车功能安全与预期功能安全研究报告》
2025年12月,中国首批L3级有条件智能驾驶车型正式获得准入许可,极狐阿尔法S6(L3版)、长安深蓝SL03分别在北京、重庆指定区域开展上路试点,标志着中国乘用车市场L3级有条件智能驾驶开始落地。
依托“天枢智能”技术体系,长安汽车在L3级自动驾驶车型功能安全与预期功能安全过程保障方面,依托ASIL D的管理开发流程,构建包含制动、转向、电源、通讯、感知、控制、交互等七重冗余架构,系统安全等级最高达到ASIL D。感知方面采用高分辨率4D成像毫米波雷达、视觉、超声波等五重感知融合矩阵,在重庆内环快速路的实测中,对静止障碍物的识别距离达到200米,比L2系统提升40%。更关键的是,当任一传感器失效时,系统能在0.3秒内启动备用方案,这个反应速度比人类驾驶员快6倍。
人机交互安全方面,设置驾驶员接管预警机制:考虑到拥堵工况下驾驶员易疲劳的特点,采用渐进式预警策略,从轻微提示到强烈报警逐步升级。
长安汽车L3级自动驾驶车型全生命周期功能安全策略

来源:佐思汽研《2026年汽车功能安全与预期功能安全研究报告》
除长安、北汽外,理想、比亚迪、小鹏、小米、岚图等车企也正在积极开展L3级有条件智能驾驶车型道路测试,推进旗下L3级车型上路试点进程。
2025年4月,面向L3智驾,东风岚图汽车发布首个L3级智能架构——天元智架,其融合了青云L3级智能安全行驶平台、鲲鹏L3级高阶智能安全驾驶系统两大核心智能化技术集群。在功能安全设计层面,该架构满足汽车功能安全最高等级ASIL-D的要求,在硬件层面实现了全链路备份设计,从传感器、通讯通道到计算芯片和线控底盘关键执行部件均采用双备份设计,确保在单一系统失效的情况下,车辆仍能维持基础的安全行驶能力。在系统化主动智能安全方面,鲲鹏L3级智驾通过全域融合的智能推理和自主学习,实现了从被动安全到主动安全的跨越。
另外,人机安全设计方面,打造了三级递进式预警机制:在系统遇到特殊情况,需要人为接管时,车辆将通过车内灯光闪烁、语音和座椅振动三级递进式预警。如果长时间无人接管,车辆会自动安全停靠,遇到人多的复杂交通环境时,车辆将通过外置扬声器和灯光提醒车外人员注意安全。
岚图汽车L3级天元智驾核心方案

来源:东风岚图
线控转向系统功能安全设计策略
中国新版强制性国家标准《汽车转向系 基本要求》,将于2026年7月1日起实施,全面替代现行的GB17675-2021标准。新版标准为了应对线控转向(SBW),电动助力转向(EPS)等新型专项技术,删除相关机械连接的强制要求,重心从机械结构转向功能安全。对线控转向系统功能安全,新版标准强调:
•强制要求转向电子控制系统必须遵循GB/T34590(所有部分) (ISO 26262)等功能安全国际标准,并达到相应的ASIL等级(通常是高等级如D级)。
•强化冗余能力:明确要求转向系统在失效后必须具备冗余备份能力,确保车辆能进入安全状态。
•细化失效应对:针对全动力转向系统,详细规定了在动力源失效、控制信号传输失效、储能不足等多种失效场景下的安全策略、降级流程和报警机制。
线控转向系统强标功能安全要求

来源:中国汽车标准化研究院
线控转向功能安全达标的核心重点是:在强制ASIL D等级的框架下,通过异构的、全冗余的硬件和软件设计,配合毫秒级的故障诊断与处理机制,并经过极其严苛的故障注入和冗余切换验证等,最终确保在任何单一甚至多个合理可预见故障发生时,系统仍能维持可控的转向功能或安全停车。作为未来智能汽车发展的热点技术之一,主要供应商和主机厂积极布局合规的线控转向系统产品。
采埃孚智能底盘2.0中的转向系统完全取消了转向柱,通过方向盘执行器、冗余转向前轴执行器及自研的车辆运动控制软件cubiX的协同运作,实现转向指令的全电信号传递。在安全层面,全冗余设计满足ASIL D级安全标准,配合取消的万向节中间轴带来的空间优势,碰撞时能有效降低腿部伤害风险。同时,系统内部包含了两套异构软件和硬件作为冗余。当其中一套系统意外失效时,另一套系统自动无缝连接,依然可以让车辆实现完整的转向功能。
采埃孚智能底盘2.0

来源:采埃孚
小米汽车发布的智能底盘预研技术中,小米48V线控转向系统方向盘和车轮之间没有机械连接,转向比可在 5:1-15:1 之间无级调节,兼顾了低速转弯的灵活性与高速变道的稳定性,可实现无方向盘座舱布局,使用“线”连接,实现人机解耦,原生支持完全自动驾驶,其设计满足行业最高功能ASIL D安全等级标准。

来源:小米汽车
汽车AI安全标准助力下,AI功能安全与预期功能安全解决方案探索
随着AI大模型、AI Agent等在汽车领域的广泛应用,自动驾驶、智能座舱等功能逐渐普及,汽车AI系统安全问题成为关注重点。如AI系统的不可解释性、数据依赖性以及潜在的系统性失效等问题,促使亟待解决对AI系统应用汽车的安全问题。
2025年1月, ISO推出AI系统安全的统一的安全标准ISO/PAS 8800:2024,旨在规范汽车领域中AI技术的应用,确保其安全性、可靠性和兼容性,与ISO2626汽车功能安全、ISO21448以及信息安全等协同推动AI系统安全的发展。
2025年,基于对标准的深度解读与工程实践,经纬恒润构建了“安全过程、安全框架、安全平台”三位一体AI安全解决方案,为智能汽车安全发展提供全链条技术支撑。针对AI电气架构呈现的应用驱动、分层解耦、安全融合、创新扩展等特征,经纬恒润提出统一定义安全框架方案,将AI系统的软件功能安全落地抽象为安全通信、安全隔离、安全监控、安全执行四大关键技术,通过平台化功能安全中间件及安全组件技术,显著降低实施难度。
经纬恒润汽车AI安全解决方案

来源:经纬恒润
2025年8月,面向高度自动驾驶(L3-L5)系统AI模型安全等挑战,雅析上海连同赛威科提出分布式权重孪生(DWT)技术创新方案,来解决自动驾驶AI冗余开发难题,DWT技术可将单一E2E模型裁剪为协同运行的“双胞胎模型”,通过权重镜像同步(WMR)非对称硬件部署、神经桥接技术等核心技术实现安全冗余,通过DWT实现40%降本与99.99%+故障覆盖率。
雅析上海分布式权重孪生(DWT)技术方案解决问题能力

来源:雅析上海
01 汽车功能安全与预期功能安全定义与标准政策发展
1.1 汽车功能安全定义及发展历程
汽车功能安全的定义
汽车功能安全的需求原因
汽车功能安全的主要特点
汽车功能安全发展历史(1)
汽车功能安全发展历史(2)
汽车功能安全的目的:把风险降低到可接受的范围
汽车功能安全设计基本原理
一般汽车功能安全工作流程
SEooC 软件开发流程示例
汽车功能安全主要成本构成
汽车功能安全软件工具分类
汽车功能安全设计与验证方法
汽车功能安全基本分析方法
汽车功能安全相关的基本定义
1.2 汽车预期功能安全定义
汽车预期功能安全的定义
汽车预期功能安全提出的原因
汽车预期功能安全场景分析
汽车预期功能安全的目的
SOTIF方法论
汽车预期功能安全系统分析方法
1.3 汽车功能安全标准政策进展
全球道路车辆功能安全现行标准
全球道路车辆功能安全标准发展趋势
全球道路车辆功能安全标准核心技术要求变化
全球道路车辆功能安全标准: ISO 26262 第三版覆盖新型用例
全球道路车辆功能安全标准:ISO2626:2018内容框架
全球道路车辆功能安全标准:ISO2626:2018 安全生命周期
全球道路车辆功能安全标准:ISO2626:2018汽车安全完整性等级(ASIL)
中国道路车辆功能安全标准:相关标准列表
中国道路车辆功能安全标准:引入“功能安全要求”的相关标准
中国道路车辆功能安全标准:标准关联性
中国道路车辆功能安全标准:GB/T 34590:2022与ISO26262:2018相同
中国道路车辆功能安全标准: GB/T 34590:2022-芯片功能安全
中国道路车辆功能安全标准:GB/T 43253 道路车辆功能安全审核及评估方法
中国道路车辆功能安全最新标准:GB/Z 42285-2022ASIL等级确定方法
1.4 汽车预期功能安全法规标准进展
道路车辆预期功能安全-全球/中国现行法规汇总
全球道路车辆预期功能安全-发展趋势
全球道路车辆预期功能安全-核心技术要求变化
全球道路车辆预期功能安全-SOTIF国际标准(1)
.....................
全球道路车辆预期功能安全-SOTIF国际标准(5)
中国道路车辆预期功能安全-相关标准列表
中国道路车辆预期功能安全-SOTIF中国标准
中国主要汽车预期功能安全相关标准
中国汽车预期功能安全相关标准建设
1.5 汽车主要零部件功能安全要求
汽车功能安全涉及的领域
汽车主要零部件产品功能安全ASIL要求
汽车域控制器基础软件层功能安全要求
全球自动驾驶汽车不同功能硬件对应的ASIL等级
汽车行业需要满足ISO26262要求的企业
02 汽车各系统功能安全与预期功能安全方案
2.1 汽车自动驾驶系统功能安全设计方案
全球自动驾驶分级功能和普及时间表
自动驾驶系统分级功能安全与预期功能安全需求:
自动驾驶系统功能安全相关要求
2.1.1 L2级组合驾驶辅助系统功能安全设计方案
中国L2级驾驶辅助-强制性国标:指导法规
中国L2级驾驶辅助-强制性国标:安全要求
中国L2级驾驶辅助-强制性国标:功能安全要求
中国L2级组合驾驶辅助系统功能安全相关措施
主要主机厂L2级组合驾驶辅助系统方案与功能安全与预期功能安全设计策略
主要驾驶辅助系统相关产品供应商功能安全产品认证情况
L2级组合驾驶辅助系统功能安全方案:智慧巡航ICC系统功能安全目标与机制
L2级组合驾驶辅助系统功能安全方案: ADAS车道偏离预警功能安全
L2级组合驾驶辅助系统功能安全方案: HPA功能安全需求
L2级组合驾驶辅助系统功能安全方案:泊车系统功能安全解决方案
L2级组合驾驶辅助系统功能安全方案: 端到端的功能安全示例
2.1.2 汽车L3级自动驾驶系统功能安全设计
中国L3级自动驾驶-强制性国标:标准意义
中国L3级自动驾驶-强制性国标:安全保障要求
中国L3级自动驾驶-强制性国标:人机交互要求
中国L3级自动驾驶-强制性国标:ADS 安全档案
中国L3级自动驾驶-强制性国标:功能安全要求
L3自动驾驶系统对执行器的功能安全需求
典型L3自动驾驶系统功能安全设计:控制网络架构
典型L3自动驾驶系统功能安全设计:制动控制策略
典型L3自动驾驶系统功能安全设计:控制端控制策略
L3预期功能安全设计典型案例
中国L3级自动驾驶获准量产上路车型
中国L3级自动驾驶-中国车企自动驾驶规划
中国乘用车L3级有条件自动驾驶车型智驾方案和功能安全/预期功能安全策略
L3自动驾驶系统功能安全设计方案:北汽阿尔法S6(L3版)-安全方案
L3自动驾驶系统功能安全设计方案:长安深蓝SL03
L3自动驾驶系统功能安全设计方案: 上汽集团L3/L4智驾功能安全策略
L3自动驾驶系统功能安全设计方案:岚图汽车鲲鹏L3级智能安全驾驶系统
2.1.3 L4级及以上自动驾驶系统功能安全设计
中国L4级自动驾驶发展演进趋势
中国L4级自动驾驶-强制性国标:功能安全要求
典型L4自动驾驶系统功能安全设计: Fail-operational 架构与备份系统
典型L4自动驾驶系统功能安全设计架构:功能安全架构及冗余设计
典型L4自动驾驶系统功能安全设计
主要主机厂L4级自动驾驶系统方案与功能安全与预期功能安全设计策略
主要供应商L4级自动驾驶系统方案与功能安全与预期功能安全设计策略
L4级自动驾驶系统功能安全设计方案:北汽L4级Robotaxi功能安全设计
L4级自动驾驶系统功能安全设计方案:广汽L4级Robotaxi自动驾驶功能安全设计
L4级自动驾驶系统功能安全设计方案:小鹏汽车L4级Robotaxi功能安全设计
L4级自动驾驶系统功能安全设计方案:百度L4级自动驾驶整体系统安全设计思路
2.1.4 智能驾驶域控系统功能安全设计方案
智驾域控制器等计算平台演进趋势
车载智能计算平台功能安全
智能驾驶计算平台跨域的功能安全要求探讨
智能驾驶控制器系统功能安全设计要求
汽车计算基础平台功能安全评估
高级自动驾驶域控制器的功能安全设计(1)
高级自动驾驶域控制器的功能安全设计(2)
.....................
高级自动驾驶域控制器的功能安全设计(6)
智驾域控制器等计算平台产品功能安全认证情况
主要供应商智驾域控功能安全与预期功能安全设计方案(1)- (2)
主要主机厂智驾域控功能安全与预期功能安全设计方案(1)- (2)
智驾域的功能安全设计方案:小米汽车四合一域控模块
智驾域的功能安全设计方案:华为智驾域控制器MDC610 Pro功能安全设计
智驾域的功能安全设计方案:地平线ADAS控制器的安全架构
智驾域的功能安全设计方案:华为尊界S800智驾域控制器,硬件配置
智驾域的功能安全设计方案:双高通8650高算力域控方案框图
智驾域的功能安全设计方案:伟创力MARS III自动驾驶域控制器
智驾域控功能安全设计方案: L3级自动驾驶计算平台功能安全设计
智驾域控功能安全设计方案:单SOC 的智驾域控功能安全岛融入SOC中
2.2 汽车智能底盘系统功能安全设计方案
汽车底盘系统的发展演进趋势:
汽车智能底盘系统功能安全要求
主机厂智能底盘系统方案与功能安全设计策略总结(1)- (3)
主要企业动力、制动、转向及底盘系统等功能安全产品认证情况
动力与底盘域用芯片MCU产品的功能安全情况
汽车智能底盘系统功能安全设计方案:岚图青云L3级智能安全行驶平台
汽车智能底盘系统功能安全设计方案:小米汽车48V 底盘系统
汽车智能底盘系统功能安全设计方案:宁德时代CIIC一体化中型平台获得ASIL D认证(1)-(2)
2.2.1 线控制动系统功能安全设计方案
汽车制动系统发展演进趋势
汽车线控制动系统功能安全要求:要求ETBS满足ASIL D级设计目标
L0-L5各等级自动驾驶对制动系统功能安全需求
线控制动系统功能安全措施
线控制动系统的功能安全设计策略
主要供应商线控制动(EHB)系统功能安全设计策略
主要供应商线控制动系统(EMB)的功能安全设计策略
线控制动系统(EMB)功能安全设计方案: 辰致科技EMB控制模块功能安全设计
线控制动系统功能安全设计方案:辰致科技集成式制动控制模块IBCU获得ASIL D产品认证
线控制动系统(EHB)功能安全设计方案: One-box方案,博世IPB+RBU
线控制动系统(EHB)功能安全设计方案: Two-box方案,亚太机电制动系统
线控制动系统功能安全设计方案: Two-box方案,博世iBooster+ESP
2.2.2 线控转向系统功能安全设计方案
中国乘用车转向系统发展演进趋势:线控转向时代来临
中国乘用车转向系统-强制性标准-功能安全要求(1)
中国乘用车转向系统-强制性标准-新增线控转向安全要求
中国乘用车转向系统强制性标准:转向电子控制系统功能安全要求
中国乘用车转向系统强制性标准:线控转向系统功能安全要求
中国乘用车转向系统-强制性标准-功能安全措施
线控转向系统预期功能安全方案
主要供应商SBW系统方案与功能安全相关策略
主要主机厂SBW系统方案与功能安全相关策略
线控转向功能安全方案:腾势Z
线控转向系统功能安全方案:采埃孚智能底盘2.0的线控转向技术
线控转向系统功能安全方案: J-EPICS(JTEKT电子智能控制转向系统)
线控转向系统功能安全方案: JTEKT电子智能控制转向系统-JFOPS 故障运行系统
2.2.3 全主动悬架系统功能安全设计方案
电动汽车智能底盘的悬架系统演进趋势
汽车全主动悬架功能安全要求
主要主机厂智能悬架系统功能安全设计策略
汽车悬架功能安全设计方案:智能悬架控制器
智能悬架系统的冗余设计方案四:蔚来天行全主动悬架系统
线控转向系统功能安全方案:采埃孚智能底盘2.0的线控转向技术
汽车悬架功能安全设计方案:金脉全主动悬架控制器
2.3 汽车电驱动系统功能安全设计方案
电动汽车驱动系统功能安全设计要求
电动汽车驱动系统功能安全验证体系:新能源汽车电安全技术验证体系(NESTA 2026版)
电动汽车驱动系统功能安全验证体系: NESTA 2026版功能安全内容
电动汽车驱动系统安全防护设计
电动汽车驱动系统功能安全实现方式
电动汽车分布式驱动系统的功能安全策略:驱动系统容错控制策略(1)-(2)
电动汽车驱动系统的演进趋势
分布式驱动系统演进:多电机驱动架构将向“全轮独立驱动”演进
电动汽车分布式驱动系统功能安全分析:三电机四驱系统-核心技术
电动汽车分布式驱动系统功能安全分析:三电机四驱系统-极限工况安全设计
主要主机厂分布区电驱系统(三电机四驱)方案与功能安全策略(1)-(2)
电动汽车分布式驱动系统功能安全分析:四电机独立驱动系统
主要主机厂线控驱动系统(四电机独立驱动)方案与功能安全策略(1)-(2)
主要企业电驱动系统功能安全产品认证情况(1)-(2)
电动汽车分布式驱动系统功能安全方案:小米汽车三电机驱动系统
电动汽车电驱动系统功能安全方案:吉利11合1电驱动系统功能安全设计
电动汽车分布式驱动系统功能安全方案:华为DriveONE融合驱动 ASIL D功能安全
电动汽车分布式驱动系统功能安全方案:华为DriveONE运动域1.0-2.0
电动汽车分布式驱动系统功能安全方案:华为DriveONE运动域3.0
电动汽车驱动系统功能安全方案:汇川联合动力第五代混动双电控PD59
电动汽车电驱动系统功能安全方案:上海电驱动前瞻研究院电驱动系统
2.4 汽车低压电源系统功能安全设计方案
电动汽车E/E架构演进对电源系统的性能需求
电动汽车E/E架构演进推动低压电源系统的发展趋势
电动汽车电源系统功能安全要求
整车供电网络功能安全设计要求
汽车电源系统功能安全设计分析:汽车电源系统故障
汽车电源系统功能安全设计分析:功能安全概念要求
汽车电源系统功能安全设计分析:
汽车电源系统功能安全设计方案
电动汽车电源系统供电功能安全设计方案:特斯拉一级供电方案功能安全设计
电动汽车电源系统配电功能安全设计方案:金脉电子智能配电ASIL D 功能安全设计
电动汽车电源系统配电功能安全设计方案: 48V电源系统配电
L3级自动驾驶三电系统功能安全要求
L3级自动驾驶电源系统功能安全设计方案:多路冗余电源方案
面向高阶自动驾驶电源系统功能安全设计:低压供电双电源系统设计
面向高阶自动驾驶电源系统功能安全设计:低压供电双电源系统-冗余设计
面向高阶自动驾驶电源系统功能安全设计:双电源系统-控制策略设计
2.5 汽车电源管理系统(BMS)功能安全设计方案
汽车电源管理系统BMS安全设计要求(1)
汽车电源管理系统BMS功能安全设计要求(2)
汽车电源管理系统BMS预期功能安全设计要求
汽车电源管理系统BMS安全设计发展趋势
主要企业BMS、电池等领域功能安全产品认证情况
主要OEM厂商电池管理系统BMS方案与功能安全设计策略
汽车电池管理系统BMS功能安全设计方案:尊界S800 电池BMS功能安全设计
汽车电池管理系统BMS功能安全设计方案:特斯拉Model 3高压BMS系统
汽车电池管理系统BMS功能安全设计方案:吉利极氪009 BMS系统
汽车电池管理系统BMS功能安全设计方案:华为 AI BMS
汽车电池管理系统BMS功能安全方案:英飞凌无线BMS
汽车电池管理系统BMS功能安全设计方案:联合电子500V BMS 8.5.1
汽车电池管理系统BMS功能安全设计方案:威睿电动BMS
汽车电池管理系统BMS功能安全方案:经纬恒润BMS
汽车电池管理系统BMS功能安全方案:经纬恒润高压BMS
汽车电池管理系统BMS功能安全设计方案:海拉12V锂电池BMS
2.6 汽车中央集成式EEA架构功能安全设计方案
中央集成式EEA功能安全开发设计挑战
中央集成式电子电气架构功能安全开发流程
中央集成式电子电气架构功能安全开发要求
中央集成式EEA功能安全开发设计重点考虑的几大因素
中央集成EEA功能安全开发冗余设计
中央集成EEA功能安全开发实践案例:智己汽车
中央+区域( CCU+ZONAL )架构下硬件功能安全方面的挑战及应对方式
中央+区域 EEA架构功能安全方案:双SOC(ORINX+高通8295)舱驾融合计算平台
中央+区域 EEA架构功能安全方案:车载网络功能安全
中央+区域 EEA架构功能安全方案:区域控制器功能安全要求
中央+区域 EEA架构功能安全方案:德赛西威区域控制器
03 汽车功能安全与预期功能安全发展趋势
3.1 趋势一:功能安全、预期功能安全、AI安全等在内的全栈安全融合布局趋势
趋势一:功能安全+预期功能安全+网络信息+AI安全等全面安全融合布局发展
汽车融合安全布局趋势:主要主机厂全面安全布局汇总
汽车融合安全布局趋势:北汽集团“一核三环”安全体系建设
汽车融合安全布局类型一: AI安全+功能安全+预期功能安全+信息安全+ASPICE等安全融合建设
汽车融合安全布局类型一: AI安全+功能安全+预期功能安全+信息安全+ASPICE等安全融合建设
汽车融合安全布局类型一: AI安全+功能安全+预期功能安全++信息安全+ASPICE等安全融合建设
汽车融合安全布局类型二:功能安全+预期功能安全+网络安全融合发展
汽车融合安全布局类型三: ASPICE与功能安全融合
汽车融合安全布局类型四: ASPICE集成功能安全、网络安全融合系统开发
汽车融合安全布局类型五:ASPICE+功能安全+预期功能安全+网络安全融合
汽车融合安全布局类型五:多标准融合导入
汽车融合安全布局类型五:多标准评估认证
案例:知从科技基于功能安全融合的开发流程
3.2 趋势二:汽车AI与软件系统功能安全发展趋势
智能汽车软件功能安全与预期功能安全发展趋势
车用AI安全相关标准发展建设:AI安全标准与功能安全标准关联性
车用AI安全相关标准发展建设:ISO/PAS 8800
车用AI安全相关标准发展建设: ISO26262第三版将AI全面覆盖
车用AI系统功能安全挑战:AI功能安全挑战
车用AI系统功能安全挑战: AI大模型安全挑战与典型措施
车用AI系统功能安全挑战: VLA视觉语言动作大模型的安全挑战与典型措施
AI大模型时代智能汽车软件功能安全探索
AI大模型时代智能汽车软件预期功能安全探索
车用AI系统功能安全策略:流程层面
车用AI系统功能安全策略:技术层面
AI大模型功能安全应对策略
主要供应商汽车AI系统的功能安全方案探索
汽车AI系统的功能安全方案一:经纬恒润AI安全解决方案
汽车AI系统的功能安全方案一:智能驾驶AI组件的冗余安全架构与开发
汽车AI系统的功能安全方案:火山引擎AI安全解决方案
3.3 趋势三:Fail-Safe向Fail Operational等演进
汽车功能安全量产落地的难点
汽车功能安全的演进的步骤
汽车功能安全的演进趋势
汽车功能安全的演进:Fail Operational
Fail Operational案例:SoCs的隔离与重启
3.4 趋势四:AI赋能功能安全与预期功能安全
AI赋能汽车功能安全与预期功能发展趋势
AI赋能汽车功能安全与预期功能:风险识别
AI赋能功能安全的四条实践路径:从辅助到增强
AI赋能汽车功能安全的解决方案产品
AI赋能汽车功能安全的解决方案:经纬恒润功能安全智能体产品HIRAIN FuSa AI Agent
AI赋能汽车功能安全的解决方案:博世机器学习开发V模型流程——数据驱动工程流程DDE
AI赋能汽车功能安全的解决方案:博世机器学习开发V模型流程——ODD是DDE流程起点
AI赋能汽车功能安全的解决方案:博世机器学习开发V模型流程—— DDE的V模型
AI赋能汽车功能安全的解决方案:博世机器学习开发V模型流程——DDE解决ML系统的安全挑战
AI赋能汽车功能安全的解决方案:博世机器学习开发V模型流程—— 容错机制中集成AI
04 主机厂汽车功能安全与预期功能安全布局情况
4.1 长安汽车
长安汽车功能安全与预期功能安全认证情况
长安汽车功能安全布局
长安汽车功能安全组织团队
长安汽车功能安全业务理念
长安汽车软件质量管理:体系建设
长安汽车软件质量管理:组织设置
长安汽车软件质量管理之功能安全/预期功能安全
长安汽车功能安全与预期功能安全方案部署现状及趋势:智驾系统
长安汽车L3级自动驾驶全生命周期闭环安全体系能力
长安阿维塔中央区域电子电器架构功能安全策略
长安汽车智驾域控功能安全设计策略:SOC与MCU互相监测实现安全冗余目的
长安汽车智驾域控功能安全设计策略:策略案例
长安汽车功能安全与预期功能安全方案部署现状及趋势:底盘系统
长安汽车功能安全与预期功能安全方案部署现状及趋势:底盘系统
长安汽车底盘系统功能安全策略:天枢智能底盘
长安汽车功能安全与预期功能安全方案部署现状及趋势:驱动与电池电源等
长安汽车动力系统功能安全设计策略:智慧新蓝鲸3.0(动力+底盘+智舱+云)
长安汽车动力系统功能安全设计策略:IEM3.0智慧动力控制系统
4.2 广汽集团
广汽功能安全认证情况
广汽GA3.5架构星灵安全守护体系
广汽GA3.0架构功能安全设计
广汽集团汽车功能安全与预期功能安全方案部署现状及趋势:智驾系统
广汽ADiGO GSD智能驾驶系统功能安全设计
广汽ADiGO PILOT智能驾驶系统功能安全设计
广汽集团汽车功能安全与预期功能安全方案部署现状及趋势:底盘系统
广汽昊铂智慧数字底盘功能安全
广汽集团汽车功能安全与预期功能安全方案部署现状及趋势:驱动系统
广汽夸克电驱多合一动力域控系统功能安全
4.3 长城汽车
长城汽车功能安全与预期功能安全认证情况
长城汽车归元平台T-Safety全面安全设计
长城汽车安全技术IP
长城汽车功能安全与预期功能安全方案部署现状及趋势:智驾系统
长城汽车GEEP 4.0架构功能安全
长城汽车新一代智驾系统Coffee Pilot Master功能安全设计
长城汽车功能安全与预期功能安全方案部署现状及趋势
长城汽车智能底盘功能安全设计:咖啡智能全冗余转向系统
长城汽车智能底盘功能安全设计:咖啡智能全电源冗余、制动冗余
长城汽车功能安全与预期功能安全方案部署现状及趋势:动力驱动系统
长城汽车动力电池全生命周期安全守护
4.4 吉利汽车
吉利汽车功能安全与预期功能安全认证情况
吉利汽车全域安全2.0
吉利汽车全域AI 2.0功能安全策略
吉利汽车功能安全与预期功能安全方案部署现状及趋势:智驾系统
吉利汽车智能驾驶功能安全策略:千里浩瀚G-ASD
吉利汽车智能驾驶功能安全策略:L3级智驾功能安全
吉利汽车GEEA3.0 功能安全设计
吉利汽车软件安全开发流程引入S-SDLC
吉利3.0 ZCU平台功能安全策略
吉利汽车功能安全与预期功能安全方案部署现状及趋势
吉利汽车底盘系统功能安全策略:最新形态行驶单元
吉利汽车底盘系统功能安全策略:浩瀚AI数字底盘
吉利汽车底盘系统功能安全策略: AI数字底盘
吉利汽车底盘系统功能安全策略:底盘域控软件架构功能安全设计
吉利汽车底盘系统功能安全策略:底盘系统备份方案设计
吉利汽车底盘系统功能安全策略:线控转向功能电控方面功能安全危害分类
吉利汽车底盘系统功能安全策略:线控转向功能安全目标
吉利汽车底盘系统功能安全策略:线控转向失效时行车策略分析
吉利汽车底盘系统功能安全策略:线控转向功能冗余备份制定
吉利汽车功能安全与预期功能安全方案部署现状及趋势:驱动与电池等
吉利汽车动力系统功能安全策略:雷神EM-i超级电混安全冗余专利技术
吉利汽车动力系统功能安全策略:11合1电驱系统
4.5 智己汽车
上汽集团汽车功能安全与预期功能安全认证情况汇总
上汽智己汽车整车安全技术演进趋势
智己汽车中央集成式EEA功能安全开发设计挑战
智己汽车中央集成式电子电气架构功能安全开发流程
智己汽车中央集成式电子电气架构功能安全开发要求
智己汽车中央集成EEA功能安全开发冗余设计
智己汽车中央集成EEA功能安全开发实践案例
上汽智己汽车功能安全与预期功能安全部署现状及趋势:智驾系统
上汽集团智驾系统功能安全设计:L3/L4智驾功能安全策略
上汽集团智驾系统功能安全设计:APA泊车系统ECU安全架构设计
上汽智己汽车功能安全与预期功能安全方案部署现状及趋势:底盘系统
智己汽车数字底盘功能安全设计:数字底盘演进
智己汽车底盘冗余设计:智己线控数字底盘功能安全设计
智己汽车数字底盘功能安全设计:灵蜥数字底盘3.0
智己汽车数字底盘功能安全设计:整车全线控转向功能安全
智己汽车数字底盘功能安全设计:VMC独立的EMB制动模块互为冗余备份
智己汽车数字底盘功能安全设计:eTAC边缘扭矩控制技术
上汽智己汽车功能安全与预期功能安全方案部署现状及趋势:车门、驱动、电池等
智己汽车车门控制系统功能安全设计:智己LS9三重安全冗余开门
4.6 比亚迪
比亚迪汽车功能安全与预期功能安全相关认证情况
比亚迪汽车功能安全与预期功能安全部署现状及趋势:智驾系统
比亚迪汽车最新智驾系统功能安全设计策略:天神之眼5.0系统
比亚迪汽车功能安全与预期功能安全部署现状及趋势:底盘系统
比亚迪汽车底盘系统功能安全设计策略:云辇车身控制系统技术版本
比亚迪汽车底盘系统功能安全设计策略:云辇-X智能全主动车身控制系统
比亚迪汽车功能安全与预期功能安全部署现状及趋势:驱动系统
比亚迪汽车动力系统功能安全设计策略:易四方平台
比亚迪汽车动力系统功能安全设计策略: e3.0平台智能动力域控制器
4.7 小鹏汽车
小鹏汽车功能安全与预期功能安全认证
小鹏汽车功能安全与预期功能安全方案部署现状及趋势:智驾系统
小鹏汽车智驾功能安全设计策略:小鹏G7智驾系统
小鹏汽车智驾功能安全策略:图灵AI芯片通过ASIL B功能安全认证
小鹏汽车功能安全与预期功能安全方案部署现状及趋势:底盘系统
小鹏汽车底盘系统功能安全设计策略:太极AI底盘(1)
小鹏G7冗余设计:太极AI底盘(2)
小鹏底盘系统功能安全设计策略:沧海底座
小鹏汽车功能安全与预期功能安全方案部署现状及趋势:电驱系统
小鹏汽车电池安全设计策略:小鹏5C超充AI电池
小鹏汽车电驱系统功能安全设计策略:小鹏鲲鹏超级电动体系
4.8 理想汽车
理想汽车功能安全认证情况
理想汽车功能安全与预期功能安全方案部署现状及趋势:智能驾驶系统
理想汽车智能驾驶系统预期功能安全策略:构建自动驾驶场景库
理想汽车智能驾驶系统预期功能安全策略:构建高频高危驾驶风险场景库
理想汽车智能驾驶系统预期功能安全策略:打造18项主动安全覆盖上百个场景
理想汽车功能安全与预期功能安全方案部署现状及趋势:底盘系统
理想汽车制动系统功能安全策略:制动、转向等冗余备份方案
理想汽车功能安全与预期功能安全方案部署现状及趋势:电驱系统等
理想汽车电池系统安全设计策略
理想汽车电池动力功能安全策略:理想i8获NESTA六维电安全证书
理想汽车车门功能安全设计策略:四门解锁功能安全设计
理想汽车整车供电功能安全策略:整车供电备份方案
理想汽车通信功能安全设计策略:VBS车载通信总线
4.9 蔚来汽车
蔚来汽车功能安全与预期功能安全认证
蔚来汽车功能安全与预期功能安全方案部署现状及趋势:智驾系统
蔚来ET9全车七重安全冗余设计方案
蔚来汽车整车全域操作系统天枢SkyOS功能安全设计
蔚来汽车NT3.0新一代ADAM中央计算平台功能安全策略:双芯片算力冗余
蔚来NT2.0平台的超算平台功能安全策略:内置独立冗余备份芯片
蔚来汽车功能安全与预期功能安全方案部署现状及趋势:底盘系统
蔚来智能底盘系统功能安全策略:蔚来Sky Ride天行底盘
蔚来智能底盘系统功能安全策略:蔚来Sky Ride天行底盘三级可靠性架构
蔚来智能底盘系统功能安全策略:神行智享底盘
蔚来汽车底盘系统功能安全策略:底盘域控制器ICC的冗余设计
蔚来汽车功能安全与预期功能安全方案部署现状及趋势:电驱与电源等
4.10 小米汽车
小米汽车功能安全与预期功能安全方案部署现状及趋势:智能驾驶
小米汽车整车功能安全与预期功能安全设计策略:人员误操作安全覆盖策略
小米汽车整车功能安全与预期功能安全设计策略:车门碰撞解锁安全策略
小米汽车整车功能安全与预期功能安全设计策略:车辆亏电安全策略
小米汽车中央计算平台功能安全策略:小米YU7四域合一中央计算平台
小米汽车中央计算平台功能安全策略:通信模块
小米汽车智能驾驶系统功能安全策略:小米YU7硬件、感知冗余
小米汽车功能安全与预期功能安全方案部署现状及趋势:智能底盘
小米汽车功能安全与预期功能安全方案部署现状及趋势:电驱系统
小米汽车智能底盘系统功能安全设计策略:小米YU7智能底盘
小米智能底盘系统功能安全设计策略:小米YU7博世DPB+ESP10系统
小米汽车电驱系统功能安全设计策略: 小米SU7 Ultra超级三电机系统
小米汽车下一代智能底盘预研技术
小米汽车功能安全与预期功能安全方案部署现状及趋势:电池系统
小米汽车电池功能安全设计策略:小米汽车电池系统安全
小米汽车电池系统功能安全设计策略:小米BMS系统安全
小米汽车电池系统功能安全设计策略:小米电池功能软件安全
小米汽车电池系统功能安全策略:通过NESTA验证
4.11 零跑汽车
零跑汽车功能安全与预期功能安全认证情况
零跑汽车功能安全与预期功能安全方案部署现状及趋势:智驾系统
零跑汽车D平台智驾系统功能安全设计策略:高通骁龙双8797舱驾一体中央域控平台
零跑汽车B/C平台智驾系统功能安全设计策略:高通骁龙8295+8650舱驾一体中央域控平台
零跑汽车功能安全与预期功能安全方案部署现状及趋势:底盘系统
零跑汽车D平台底盘系统功能安全设计策略:LMC2.0底盘运动融合控制系统
零跑汽车D平台底盘系统功能安全设计策略:转向冗余,R-EPS(齿条助力式)系统
零跑汽车D平台底盘系统功能安全设计策略:制动冗余,MK C2 线控制动系统
零跑汽车D平台底盘系统功能安全设计策略:悬架冗余,半主动悬架方案
零跑汽车功能安全与预期功能安全方案部署现状及趋势:驱动、电池等
零跑汽车D平台功能安全设计策略:L型前备舱
4.12 宝马汽车
宝马新世代车型全新四域架构
宝马汽车自动驾驶系统安全策略
宝马自动驾驶平台架构的功能安全
宝马自动驾驶平台架构的功能安全设计部署(1):硬件冗余设计
宝马自动驾驶平台架构的功能安全设计部署(2):架构与系统冗余设计
宝马自动驾驶平台架构的功能安全设计部署(3):驱动系统冗余设计
宝马L3级自动驾驶功能安全设计
4.13 奔驰汽车
奔驰汽车功能安全与预期功能安全方案部署现状及趋势
奔驰汽车功能安全
奔驰L3级系统Drive Pilot功能安全及预期功能安全措施
奔驰智能驾驶系统功能安全
奔驰纯电CLA车型整车电安全验证认证
奔驰整体式安全理念
4.14 福特汽车
福特安全策略
福特汽车功能安全分析流程
4.15 沃尔沃
沃尔沃世界树智能安全体系
沃尔沃针对智能电池单体的功能安全设计
沃尔沃废气刹车系统功能安全设计
05 汽车功能安全与预期功能安全解决方案供应商研究
5.1 经纬恒润
经纬恒润功能安全团队情况
经纬恒润公司功能安全与预期功能安全解决方案布局汇总
经纬恒润汽车AI安全解决方案
经纬恒润汽车AI安全解决方案:安全过程
经纬恒润汽车AI安全解决方案:安全平台
经纬恒润功能安全智能体产品HIRAIN FuSa AI Agent
经纬恒润智能网联汽车功能安全开发解决方案
经纬恒润整车级功能安全开发
经纬恒润部件级汽车功能安全开发
经纬恒润功能安全研发工具链产品
经纬恒润智能驾驶功能安全方案
经纬恒润智驾安全产品认证项目和智能驾驶功能安全咨询服务
经纬恒润智驾功能安全开发平台
经纬恒润智能网联汽车预期功能安全开发解决方案
经纬恒润智能网联汽车预期功能安全开发解决方案:预期功能安全流程服务
经纬恒润智能网联汽车预期功能安全开发解决方案:预期功能安全产品服务
经纬恒润智能网联汽车预期功能安全开发解决方案:自动驾驶安全组件产品
经纬恒润智能网联汽车功能安全测试解决方案
经纬恒润智能网联汽车功能安全/预期功能安全测试解决方案
5.2 VECTOR维克多
VECTOR公司功能安全安全解决方案
VECTOR公司预期功能安全解决方案
Vector汽车功能安全解决方案
Vector功能安全解决方案:汽车功能咨询服务
Vector PREEvision设计工具支持功能安全流程
Vector MICROSAR Safe
Vector MICROSAR Adaptive Safe
Vector汽车功能安全测试VectorCAST
Vector功能安全测试
Vector汽车功能安全分析数据量化工具Squore
VECTOR公司预期功能安全解决方案:咨询服务
5.3 博世
博世集团汽车功能安全安全与预期功能解决方案
博世功能安全性服务
博世AI Safety布局
博世集团AI系统安全分析方案(1)
博世集团AI系统安全分析方案:四个层次(1)
.........................
博世集团AI系统安全分析方案:四个层次(5)
博世SOTIF开发V流程
博世数据驱动工程流程DDE:四个层级
博世数据驱动工程流程DDE:ODD是流程起点
博世数据驱动工程流程DDE:DDE的V模型
博世数据驱动工程流程DDE解决ML系统的安全挑战
博世自动驾驶系统冗余设计方案
博世制动系统功能安全策略:冗余设计方案
博世混合动力汽车功能安全设计
博世智能座舱功能安全主流方案
博世TARA工程
5.4 大陆集团
大陆集团汽车功能安全安全解决方案
大陆集团功能安全咨询开发服务
大陆集团功能安全培训服务
5.5 eSOL
eSOL公司功能安全主要工具
eSOL公司面向功能安全标准中的活动及相关工具产品
eSOL公司面向功能安全标准的咨询服务
eSOL公司汽车功能安全相关文档包产品
5.6 新思科技
新思科技公司功能安全安全解决方案
新思科技原生汽车解决方案
新思科技功能安全验证解决方案
新思科技芯片生命周期管理功能安全
VC功能安全管理
新思科技 TestMAX测试解决方案
用于汽车 ISO 26262 功能安全的 IP
DesignWare ARC 功能安全软件
用于ADAS SoC且符合功能安全标准的 IP
用于互联汽车和信息娱乐系统SoC且符合功能安全标准的 IP
用于网关SoC且符合功能安全标准的 IP
DesignWare IP 子系统
用于汽车 ISO 26262 功能安全的 IP
5.7 创新中心CICV
创新中心CICV简介
创新中心CICV功能安全相关软件工具
创新中心CICV功能安全质量管理功能和工具树
创新中心CICV功能安全软件工具评测
创新中心CICV成立预期功能安全工作组
创新中心CICV预期功能安全开发流程
5.8 赛目科技
赛目科技简介
赛目科技可预期功能安全分析工具Safety Pro(1)
.........................
赛目科技可预期功能安全分析工具Safety Pro(5)
赛目科技与SGS深化战略合作
5.9 亚远景科技
亚远景科技公司简介
亚远景科技公司汽车功能安全咨询服务
亚远景科技公司汽车电子行业标准实施解决方案
5.10 OMNEX奥曼克
奥曼克公司功能安全安全解决方案
奥曼克公司简介
奥曼克FMEA & Problem Solver/8D 一体化软件
奥曼克功能安全软件产品
奥曼克电动和自动驾驶汽车软件平台
OMNEX FuSA 项目
5.11 PARASOFT
PARASOFT公司功能安全安全解决方案
PARASOFT公司简介
PARASOFT助力客户满足功能安全标准的解决方案
PARASOFT功能安全解决方案优势
Parasoft C/C++test
Parasoft DTP
PARASOFT公司汽车行业主要客户
Parasoft联合成立功能安全专家小组(FSG)
功能安全专家小组(FSG)提供一站式功能安全认证等服务
5.12 MUNIK(秒尼科)
MUNIK(秒尼科)公司功能安全安全解决方案
MUNIK(秒尼科)公司简介
MUNIK(秒尼科)功能安全技术服务商
MUNIK(秒尼科)技术服务范围
MUNIK(秒尼科)技术服务方式
MUNIK(秒尼科)ISO26262半导体功能安全的全程技术服务
MUNIK(秒尼科)ISO26262半导体功能安全的培训服务
MUNIK(秒尼科)ISO26262半导体功能安全的流程咨询服务
MUNIK(秒尼科)ISO21448预期功能安全的全程技术服务
MUNIK(秒尼科)半导体功能安全FMEDA工具
MUNIK(秒尼科)安全分析与管理软件:EnCore SOX
MUNIK(秒尼科)主要客户
5.13 杭州赛福纳斯(SafenuX)
杭州赛福纳斯(SafenuX)公司简介
杭州赛福纳斯(SafenuX)功能安全相关动态
杭州赛福纳斯(SafenuX)产品服务
杭州赛福纳斯(SafenuX)软件代码合规服务
杭州赛福纳斯(SafenuX)ASIL B 软件代码合规服务
06 汽车功能安全与预期功能安全相关认证情况
6.1 汽车功能安全认证情况
汽车功能安全认证简介
功能安全认证类别
汽车功能安全认证主要流程
汽车功能安全流程认证基本步骤
汽车功能安全产品认证流程案例:禾赛科技激光雷达产品认证
汽车功能安全产品认证研发流程案例:中兴通讯OS产品认证
汽车功能安全认证工作成果
汽车功能安全认证等级ASIL
汽车软件认证与工具信赖度TCL
工具信赖度TCL评估流程
汽车功能安全认证主要方式
汽车功能安全主要第三方认证机构
中国企业通过汽车功能安全认证情况统计
6.2 汽车预期功能安全认证情况
预期功能安全认证简介
汽车预期功能安全认证流程
汽车预期功能安全保障体系评估
汽车预期功能安全认证管理流程主要交付物
汽车预期功能安全认证第三方机构
主要主机厂预期功能安全认证情况:2022-2026年2月
6.3 汽车ASPICE认证情况
ASPICE标准介绍
ASPICE标准内容
ASPICE标准能力等级
ASPICE标准开发流程
ASPICE流程建设及工具商
ASPICE与ISO 26262的关系
ASPICE与功能安全的融合
ASPICE与整车开发的融合
ASPICE认证简介
ASPICE认证流程
ASPICE认证审核
ASPICE认证审核:准备审核
ASPICE认证审核:执行审核
6.4 主要汽车功能安全与预期功能安全等认证机构
6.4.1 SGS集团
SGS集团:汽车行业一站式解决方案
SGS公司功能安全服务
SGS公司ISO26262认证
SGS公司ISO26262认证技术方案流程
SGS公司预期功能安全服务
SGS公司ISO26262认证主要客户:国际
SGS公司ISO26262认证主要客户:中国
6.4.2 TÜV莱茵
德国莱茵TÜV集团
TÜV莱茵汽车领域服务能力
TÜV莱茵ISO 26262认证服务
TÜV莱茵ASPICE认证
6.4.3 TÜV南德意志集团
TÜV南德意志集团汽车解决方案
TÜV南德意志集团汽车功能安全认证服务
TÜV南德意志集团功能安全培训服务
TÜV南德意志集团:人工智能安全合规认证服务
6.4.4 DNV
DNV公司
DNV:汽车功能安全认证
DNV:ASPICE认证
6.4.5 UL Solutions
UL Solutions:功能安全认证相关服务
UL Solutions:汽车功能安全认证相关服务
UL Solutions:预期功能安全认证服务
UL Solutions:ISO/PAS 8800 AI安全认证证书
UL Solutions:中国产品认证方案
6.4.6 DEKRA德凯
DEKRA德凯
DEKRA德凯:人工智能ISO 8800认证服务
DEKRA德凯:汽车功能安全
DEKRA德凯:汽车网络安全
DEKRA德凯:型式认证与法规认证
6.4.7 必维集团(BV)
必维集团(BV)
必维集团(BV):ISO 26262、TISAX、ISO39001
必维集团(BV):汽车标准IATF16949
6.4.8 Exida
Exida:设备认证
Exida:L3级自动驾驶认证解决方案
.........................
Exida:L3级自动驾驶认证解决方案
Exida:L3级别以上自动驾驶分布式权重孪生(DWT)技术重塑AI冗余架构
Exida:支持自动驾驶SOTIF开发与认证的新版数据分析平台
6.4.9 中汽认证中心
中汽认证中心有限公司:功能安全认证服务
汽车ASPICE
6.4.10 中国质量认证中心(CQC)
中国质量认证中心(CQC):组织架构和认证流程
中国质量认证中心:功能安全认证服务
中国质量认证中心(CQC):车辆功能安全和ASPICE技术服务项目
6.4.11 赛宝认证中心
中国赛宝实验室(工业和信息化部电子第五研究所)
赛宝认证中心
赛宝认证获得国际认可的ISO 26262认证资格
赛宝认证中心:ISO26262
赛宝认证中心:ISO21448
赛宝认证中心:IATF16949、ISO/SAE 21434
赛宝认证中心:ISO24089、AEC Q系列
赛宝认证中心:Automotive SPICE
赛宝认证中心:ISO/IEC 42001:2023人工智能管理体系